Finance

仿真中國金(jin)(jin)(jin)融(rong)(rong)(rong)市(shi)場,利用計算(suan)機技術開(kai)發(fa)虛擬(ni)市(shi)場經濟環境(jing),以(yi)(yi)實體項目(mu)投資(zi)(zi)(zi)(zi)(zi)為(wei)(wei)目(mu)的(de)(de)(de),涵蓋(gai)項目(mu)投融(rong)(rong)(rong)資(zi)(zi)(zi)(zi)(zi)決(jue)策(ce)(ce)中涉及(ji)(ji)的(de)(de)(de)主要理論和方(fang)法(fa),注重理論與(yu)實際相(xiang)結(jie)合,正確的(de)(de)(de)把握(wo)金(jin)(jin)(jin)融(rong)(rong)(rong)決(jue)策(ce)(ce)。通(tong)過投資(zi)(zi)(zi)(zi)(zi)決(jue)策(ce)(ce)、不確定(ding)性(xing)分(fen)(fen)析(xi)、風險(xian)分(fen)(fen)析(xi)、融(rong)(rong)(rong)資(zi)(zi)(zi)(zi)(zi)方(fang)案的(de)(de)(de)相(xiang)關分(fen)(fen)析(xi)、項目(mu)評(ping)價以(yi)(yi)及(ji)(ji)針(zhen)對(dui)具(ju)體行(xing)業的(de)(de)(de)投融(rong)(rong)(rong)資(zi)(zi)(zi)(zi)(zi)決(jue)策(ce)(ce),融(rong)(rong)(rong)入(ru)近年(nian)來我國基(ji)礎設施建設、房(fang)地產、公(gong)共(gong)事業項目(mu)和中外合資(zi)(zi)(zi)(zi)(zi)項目(mu)的(de)(de)(de)投融(rong)(rong)(rong)資(zi)(zi)(zi)(zi)(zi)決(jue)策(ce)(ce)實踐新聞(wen)來影響股(gu)市(shi)、債(zhai)券(quan)、基(ji)金(jin)(jin)(jin)等虛擬(ni)金(jin)(jin)(jin)融(rong)(rong)(rong)市(shi)場,充分(fen)(fen)體現在投融(rong)(rong)(rong)資(zi)(zi)(zi)(zi)(zi)決(jue)策(ce)(ce)教學(xue)實踐領域的(de)(de)(de)前瞻性(xing)、內(nei)容的(de)(de)(de)新穎性(xing)以(yi)(yi)及(ji)(ji)方(fang)法(fa)的(de)(de)(de)實用性(xing)。企(qi)業投融(rong)(rong)(rong)資(zi)(zi)(zi)(zi)(zi)是企(qi)業的(de)(de)(de)財(cai)務行(xing)為(wei)(wei),其決(jue)策(ce)(ce)就(jiu)是企(qi)業的(de)(de)(de)財(cai)務戰略。本軟件就(jiu)是為(wei)(wei)了(le)讓學(xue)生熟(shu)悉(xi)銀行(xing)貸(dai)款、企(qi)業間貸(dai)款、民間貸(dai)款、私募股(gu)權、企(qi)業上(shang)市(shi)等融(rong)(rong)(rong)資(zi)(zi)(zi)(zi)(zi)手(shou)段(duan)和銀行(xing)存款、債(zhai)券(quan)、股(gu)票(piao)、基(ji)金(jin)(jin)(jin)、融(rong)(rong)(rong)資(zi)(zi)(zi)(zi)(zi)融(rong)(rong)(rong)券(quan)和房(fang)地產投資(zi)(zi)(zi)(zi)(zi)等投資(zi)(zi)(zi)(zi)(zi)方(fang)案,熟(shu)悉(xi)各種(zhong)(zhong)投資(zi)(zi)(zi)(zi)(zi)和融(rong)(rong)(rong)資(zi)(zi)(zi)(zi)(zi)方(fang)案分(fen)(fen)析(xi),使(shi)學(xue)生更深的(de)(de)(de)理解投融(rong)(rong)(rong)資(zi)(zi)(zi)(zi)(zi)各種(zhong)(zhong)工(gong)具(ju)的(de)(de)(de)使(shi)用。 并(bing)且通(tong)過融(rong)(rong)(rong)資(zi)(zi)(zi)(zi)(zi)和各種(zhong)(zhong)虛擬(ni)經濟的(de)(de)(de)投資(zi)(zi)(zi)(zi)(zi),可以(yi)(yi)獲得更多的(de)(de)(de)流動資(zi)(zi)(zi)(zi)(zi)金(jin)(jin)(jin),投入(ru)到企(qi)業的(de)(de)(de)實體經濟發(fa)展中,從而(er)擴大企(qi)業的(de)(de)(de)整體規模。
軟件分(fen)為管理(li)員、教(jiao)(jiao)(jiao)師(shi)和學(xue)生三層(ceng)管理(li)結構。管理(li)員除管理(li)教(jiao)(jiao)(jiao)師(shi)賬號,還需(xu)輔助教(jiao)(jiao)(jiao)師(shi)進(jin)行實(shi)驗基礎數(shu)據(ju)的設(she)置以及系統的管理(li)維護工作(zuo)。教(jiao)(jiao)(jiao)師(shi)是實(shi)驗的發起者,設(she)置虛擬環境參數(shu),可實(shi)時查看學(xue)生的實(shi)驗情況。
軟件結構圖:
功能模塊:


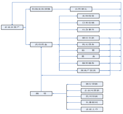
投融(rong)資(zi)(zi)(zi)(zi)決策(ce)實(shi)驗(yan)是由學生(sheng)扮演(yan)各(ge)種企業,教師給(gei)定企業的(de)初始資(zi)(zi)(zi)(zi)金,分(fen)為固定資(zi)(zi)(zi)(zi)產和(he)流動資(zi)(zi)(zi)(zi)金兩(liang)部分(fen),學生(sheng)可以合理(li)分(fen)配流動資(zi)(zi)(zi)(zi)金,利用銀(yin)行存款、銀(yin)行貸(dai)款、債券、股(gu)票、基(ji)金、融(rong)資(zi)(zi)(zi)(zi)融(rong)券、房地產、企業間貸(dai)款、民間貸(dai)款、私(si)募股(gu)權、企業上市等投融(rong)資(zi)(zi)(zi)(zi)手段,積(ji)累實(shi)體投資(zi)(zi)(zi)(zi)資(zi)(zi)(zi)(zi)金。

資金流:

1.軟件結構簡單,內容豐富
系(xi)統實(shi)訓內容主要模塊包括市場環境(jing)、實(shi)體投(tou)(tou)資(zi)(zi)(zi)(zi)、融(rong)資(zi)(zi)(zi)(zi)、投(tou)(tou)資(zi)(zi)(zi)(zi)報告以(yi)及財務(wu)報告。通(tong)過投(tou)(tou)資(zi)(zi)(zi)(zi)和(he)融(rong)資(zi)(zi)(zi)(zi)兩類決策積(ji)累資(zi)(zi)(zi)(zi)金,最終(zhong)進行(xing)實(shi)體投(tou)(tou)資(zi)(zi)(zi)(zi)。軟(ruan)件中(zhong)包含(han)所有(you)的投(tou)(tou)融(rong)資(zi)(zi)(zi)(zi)方法,包括:投(tou)(tou)資(zi)(zi)(zi)(zi)中(zhong)的銀行(xing)貸(dai)款(kuan)、債(zhai)權、股票、基金、融(rong)資(zi)(zi)(zi)(zi)融(rong)券、房地產,融(rong)資(zi)(zi)(zi)(zi)中(zhong)的銀行(xing)貸(dai)款(kuan)、企業間(jian)貸(dai)款(kuan)、民間(jian)貸(dai)款(kuan)、私募股權、企業上市。
2.清晰(xi)的(de)債(zhai)權、股票、基金走勢圖
隨(sui)著宏觀因(yin)素(su)、交易因(yin)素(su)以及(ji)新(xin)聞因(yin)素(su)的(de)影響,債(zhai)權、股票、基金(jin)的(de)價格隨(sui)之變化(hua)。系統根據內(nei)置函數顯示債(zhai)權、股票和基金(jin)的(de)周期(qi)走勢(shi)圖。通過條件(jian)搜索查看周期(qi)走勢(shi)圖,結合(he)影響因(yin)素(su)準確的(de)分析變化(hua)趨勢(shi)。
3.財務自動統計(ji)
提供(gong)財(cai)(cai)務(wu)(wu)報告模塊(kuai),包含財(cai)(cai)務(wu)(wu)統(tong)(tong)計(ji)、財(cai)(cai)務(wu)(wu)明(ming)(ming)細(xi)(xi)、融資(zi)明(ming)(ming)細(xi)(xi)、投資(zi)明(ming)(ming)細(xi)(xi)。系統(tong)(tong)自動(dong)統(tong)(tong)計(ji)并顯示財(cai)(cai)務(wu)(wu)的(de)收支圖、財(cai)(cai)務(wu)(wu)明(ming)(ming)細(xi)(xi)、實體資(zi)金(jin)明(ming)(ming)細(xi)(xi)、流動(dong)資(zi)金(jin)明(ming)(ming)細(xi)(xi)以及投融資(zi)明(ming)(ming)細(xi)(xi)。實驗者可隨時查看(kan)財(cai)(cai)務(wu)(wu)統(tong)(tong)計(ji),便于掌握資(zi)金(jin)的(de)流入、流出(chu)。
4.注重教學實(shi)踐,仿真市場環境
現代化的(de)教學(xue)方法,將(jiang)所(suo)學(xue)的(de)金(jin)融(rong)知識運用到模擬(ni)實踐中。通過某種算法將(jiang)現實中各指標(biao)變(bian)化情況模擬(ni)出來(lai),查看宏(hong)觀指標(biao):GDP增長率(lv)(lv)走(zou)勢(shi)(shi)圖、當年利(li)率(lv)(lv)走(zou)勢(shi)(shi)圖、通貨膨脹率(lv)(lv)走(zou)勢(shi)(shi)圖、信(xin)貸額度調整(zheng)率(lv)(lv)走(zou)勢(shi)(shi)圖、原油價格走(zou)勢(shi)(shi)圖、匯(hui)率(lv)(lv)走(zou)勢(shi)(shi)圖等(deng),讓學(xue)生了(le)解整(zheng)個市(shi)場(chang)環境的(de)變(bian)化情況。
5.開(kai)放式的(de)管理(li)機制
提供教師(shi)管理(li)員(yuan)共同(tong)管理(li)實(shi)(shi)驗基(ji)礎數據(ju),教師(shi)端(duan)可(ke)以手動(dong)控制實(shi)(shi)驗的開啟、暫停(ting)。實(shi)(shi)驗中教師(shi)可(ke)實(shi)(shi)時查看實(shi)(shi)驗操作(zuo)日(ri)志、得分(fen)、企業排名等實(shi)(shi)驗相關過程數據(ju)。在實(shi)(shi)驗過程中,教師(shi)可(ke)添加投資項(xiang)目以及審批企業上市實(shi)(shi)驗的控制。