International Trade

關鍵詞:國(guo)際(ji)貿易(yi)教(jiao)學系統 國(guo)際(ji)貿易(yi)實(shi)訓教(jiao)學軟件 國(guo)際(ji)貿易(yi)實(shi)訓教(jiao)學平臺 國(guo)際(ji)貿易(yi)實(shi)訓室(shi)解決(jue)方案
思沃國際貿易模擬實訓系統通過歸納和總結整個國際貿易的流程和慣例,在互聯網上建立幾近真實的國際貿易環境,直接切入不同當事人所面對的不同工作。本教學軟件幫助學生或者培訓對象把握整個業務過程,通過不同當事人角色的扮演(出口商、進口商、生產商(工廠)、進口銀行、出口銀行、保險公司、商檢局、海關、外匯管理局、貨代、國稅局)充分掌握各種業務技巧,熟悉和體會客戶、生廠商、銀行和政府機構的互動關系,真正了解國際貿易的物流、資金流和業務流的運作方式。本公司為了更好滿足高校的教學需求,會根據需求提供國際貿易實訓室解決方案。國際(ji)貿(mao)易(yi)(yi)(yi)綜合實訓(xun)系(xi)統適用于普通高等院校國際(ji)貿(mao)易(yi)(yi)(yi)專(zhuan)業以(yi)及開設《國際(ji)貿(mao)易(yi)(yi)(yi)實務》課(ke)程的(de)(de)相關專(zhuan)業。國際(ji)貿(mao)易(yi)(yi)(yi)綜合實訓(xun)系(xi)統是以(yi)國際(ji)貿(mao)易(yi)(yi)(yi)實務課(ke)程為基礎(chu),以(yi)現(xian)實中(zhong)的(de)(de)實際(ji)操(cao)作為依據,并(bing)在多位一線老師的(de)(de)指導(dao)下(xia)設計而成。軟件具有(you)模擬(ni)現(xian)實性(xing)強,涵(han)蓋面廣的(de)(de)特(te)點。
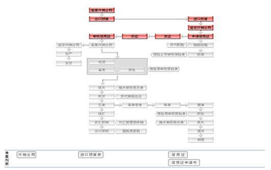
學生在軟件中可(ke)仿真(zhen)模擬進(jin)、出口公(gong)司進(jin)行國際貿易(yi)交易(yi),貿易(yi)磋商、簽訂(ding)合同、進(jin)出口許可(ke)證(zheng)申請(qing)、產地證(zheng)明、審證(zheng)改證(zheng)、開(kai)具商業(ye)發票、貨物(wu)托運(yun)、商品(pin)投(tou)保、報關、報驗、制單(dan)結(jie)匯、審單(dan)付(fu)匯、業(ye)務善后、發送單(dan)證(zheng)等環節可(ke)得(de)到充分的鍛煉和(he)運(yun)用。
系統模(mo)擬了國(guo)際(ji)貿易業務(wu)涉及的(de)多種機構(gou)(商檢局、海關、外(wai)匯管(guan)理局、國(guo)稅(shui)局等)的(de)功能,學生通過軟件的(de)實(shi)訓(xun),可以了解不同(tong)機構(gou)在國(guo)際(ji)貿易業務(wu)流(liu)程中的(de)作用(yong)
1、主要業務流程:
CIF+L/C,CIF+/D/A,CIF+D/P,CIF+T/T Before shipment CIF+T/T After shipment FOB+L/C,FOB+/D/A,FOB+D/P,FOB+T/T Before shipment FOB+T/T After shipment CFR+L/C,CFR+/D/A,CFR+D/P,CFR+T/T Before shipment CFR+T/T After shipment 2、國際貿(mao)易與貿(mao)易平臺:
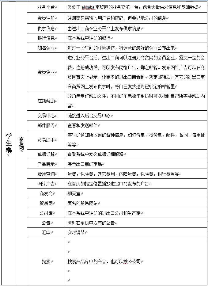
類似于alibaba商貿網的業務交流平臺。包含大量供求信(xin)息和基(ji)礎(chu)數據(ju) ,進(jin)口商與出口商在平臺發生交互,能很快地熟練運用進(jin)出口的成本核(he)算、詢(xun)盤、報(bao)盤、還盤等(deng)各(ge)種基(ji)本技(ji)巧(qiao)。 3、國際(ji)貿易與角(jiao)色(se)扮演:
出口(kou)商、進口(kou)商、生產商(工廠)、進口(kou)銀(yin)行、出口(kou)銀(yin)行、保險公(gong)司、商檢局、海(hai)關、外(wai)匯(hui)管理(li)局、貨代(dai)、國稅(shui)局
4、國際貿易與外(wai)貿考試(shi)
(報(bao)關員、報(bao)檢員、單(dan)證員、跟單(dan)員、國際(ji)商務師、貨運代理(li)、外(wai)銷(xiao)員、物(wu)流師、政(zheng)策法規)
考(kao)試(shi)系統同時適(shi)用于局(ju)域(yu)網(wang)和 Internet,實(shi)現網(wang)上考(kao)試(shi)、作(zuo)業、練習、成(cheng)績排(pai)行等功能(neng),并能(neng)夠實(shi)現答卷保存、自(zi)動判(pan)分、成(cheng)績查詢和分析等功能(neng)。自(zi)動評(ping)分:對標準化試(shi)題、填(tian)空題、單據題,系統將自(zi)動評(ping)分,考(kao)試(shi)結(jie)束即可獲得成(cheng)績。
5、國際貿易與實驗設置
教師為(wei)參加實(shi)習(xi)的(de)(de)(de)學(xue)生(sheng)分(fen)配角(jiao)色,設(she)定實(shi)習(xi)評分(fen)標(biao)準、實(shi)時監(jian)控學(xue)生(sheng)的(de)(de)(de)操作(zuo),并(bing)且(qie)對(dui)于(yu)模擬貿(mao)易中(zhong)(zhong)發(fa)(fa)生(sheng)的(de)(de)(de)糾(jiu)紛進行仲裁,最終利用評分(fen)系(xi)統對(dui)學(xue)生(sheng)的(de)(de)(de)實(shi)習(xi)成果給(gei)予評定,教師通過在(zai)網站發(fa)(fa)布新聞、調整(zheng)商(shang)品成本和價格(ge)、調整(zheng)匯率(lv)、業務費(fei)用、海運費(fei)、保(bao)險費(fei)率(lv)及突(tu)發(fa)(fa)事件的(de)(de)(de)發(fa)(fa)生(sheng)概率(lv)等(deng)方式對(dui)國(guo)際貿(mao)易環境實(shi)施宏觀調控,讓學(xue)生(sheng)在(zai)實(shi)習(xi)中(zhong)(zhong)充(chong)分(fen)發(fa)(fa)揮(hui)主(zhu)觀能動性(xing)
6、國(guo)際貿易(yi)與在線(xian)跟蹤
在線跟蹤模塊主要記錄(lu)了(le)該教師下所有學(xue)生(sheng)操作案(an)例(li)的記錄(lu)。教師可(ke)以查(cha)看到(dao)扮演任何角色的每個學(xue)生(sheng)每一個交易操作
貿易平臺
類(lei)似于alibaba商貿網(wang)的業務交(jiao)流平(ping)臺。包(bao)含大量供(gong)求(qiu)信息和基礎數據 。
進(jin)口商與(yu)出口商在(zai)平(ping)臺發生交互
出口商
個人設置: 修改和完(wan)善個人資料。
財務(wu)管理: 體現(xian)了出(chu)口商(shang)(shang)的(de)(de)財務(wu)狀況,包(bao)括注冊資(zi)金(jin)、當前資(zi)金(jin)的(de)(de)余(yu)額(e)、商(shang)(shang)品(pin)折(zhe)算、銀行貸款以及實(shi)際的(de)(de)利潤
貿易(yi)助手: 出(chu)口商操作業務的(de)(de)過程中實時(shi)的(de)(de)提醒(xing)如:新郵件,對(dui)方發來的(de)(de)合同銀行信(xin)用(yong)證通知,銀行的(de)(de)到款通知等信(xin)息。
庫(ku)存(cun)管理: 查看自(zi)己的庫(ku)存(cun)情(qing)況。
業(ye)(ye)務(wu)辦(ban)理(li): 系統(tong)提供一個(ge)業(ye)(ye)務(wu)辦(ban)理(li)的(de)平臺,形(xing)象的(de)體現各個(ge)政(zheng)府部(bu)門(men)及在政(zheng)府部(bu)門(men)所能辦(ban)理(li)的(de)業(ye)(ye)務(wu),以最大限度的(de)模擬進口商在這(zhe)些部(bu)門(men)之間辦(ban)理(li)進口業(ye)(ye)務(wu),
客戶(hu)管理: 一切與該(gai)出口商有過聯(lian)系的客戶(hu)都會被系統收錄到客戶(hu)列(lie)表(biao)中,分機會和客戶(hu)兩類
我(wo)的工作: 起草外銷合同(tong)(新建外銷合同(tong),狀態為0,“未(wei)發送”)管理(li)外銷合同(tong)外銷合同(tong)記(ji)錄(列(lie)出已完成合同(tong)列(lie)表)出口(kou)核算 起草內銷合同(tong)。
與(yu)出口商配(pei)合的其它角(jiao)色
進口商: 發送(song)合(he)同,改證通(tong)(tong)知(zhi),寄單(T/T),發送(song)裝船(chuan)通(tong)(tong)知(zhi)。
出口(kou)地銀行:信用證(zheng)通知書,交單(dan),結(jie)匯(hui),代款(kuan),還貸 供應商(shang):起(qi)草內(nei)銷合同,收貨
保(bao)險公司:投保(bao),索賠
貨代公司:定艙(cang),放貨
商檢局:報檢
外(wai)匯管理局:備案,核(he)消
海關:報關
國稅局:退稅
業務流程:CIF+L/C,CIF+/D/A,CIF+D/P,CIF+T/T Before shipment CIF+T/T After shipment FOB+L/C,FOB+/D/A,FOB+D/P,FOB+T/T Before shipment FOB+T/T After shipment CFR+L/C,CFR+/D/A,CFR+D/P,CFR+T/T Before shipment CFR+T/T After shipment
業(ye)務(wu)流程:在這里(li)填寫和查看(kan)所需要(yao)的單(dan)據。直(zhi)接可在流程圖中(zhong)表現。查看(kan)的單(dan)據分(fen)填寫的單(dan)據和收到(dao)的單(dan)據
填(tian)寫的(de): 外銷合(he)同、出(chu)口預算表、商為(wei)發票(piao)、裝(zhuang)箱單(dan)、匯票(piao)、內銷合(he)同保(bao)險單(dan)、訂艙(cang)委托(tuo)書、報(bao)檢單(dan)、出(chu)口收匯核銷單(dan)、報(bao)關(guan)單(dan)、一般產地證、普惠制(zhi)產地證
收到的:信(xin)用(yong)證(zheng)、配艙回單、通(tong)關單、提單管理(li)內(nei)銷合(he)同 內(nei)銷合(he)同記錄信(xin)用(yong)證(zheng)通(tong)知書 信(xin)用(yong)證(zheng) 修(xiu)改信(xin)用(yong)證(zheng)。
出口地銀行
企業資料(liao) :登錄到出口銀行的(de)默認頁面就是該(gai)出口銀行的(de)詳細資料(liao)
貸款管理: 貸款管理是管理從(cong)進口地銀行轉(zhuan)入的貸款,等待出口商(shang)前來結匯
信(xin)用(yong)證(zheng)(zheng)(zheng)管(guan)理 :信(xin)用(yong)證(zheng)(zheng)(zheng)管(guan)理是管(guan)理進(jin)口(kou)(kou)商(shang)(shang)通過進(jin)口(kou)(kou)地銀(yin)行(xing)和出口(kou)(kou)地銀(yin)行(xing)發(fa)送給(gei)出口(kou)(kou)商(shang)(shang)的信(xin)用(yong)證(zheng)(zheng)(zheng)。包括收證(zheng)(zheng)(zheng)和通知(zhi)兩個(ge)功能(neng)。
單(dan)證(zheng)管理:單(dan)證(zheng)管理是管理出(chu)口(kou)(kou)商(shang)通過出(chu)口(kou)(kou)地銀行(xing)和(he)進口(kou)(kou)地銀行(xing)發送給進口(kou)(kou)商(shang)的(de)單(dan)據。包括審核單(dan)據和(he)寄(ji)單(dan)兩(liang)個功能(neng)
貸款(kuan)(kuan):出口(kou)銀行的貸款(kuan)(kuan)功能只(zhi)提(ti)供給出口(kou)商和生產商,貸款(kuan)(kuan)根據金(jin)額大(da)小收(shou)取一(yi)定的利息
進口商

個人(ren)設置:修改和完善個人(ren)資(zi)料。
財(cai)務(wu)管理:記錄進口商(shang)在(zai)整個業務(wu)操作(zuo)過程中的所(suo)有(you)費用(yong)。實時的統計進口商(shang)的當(dang)前資(zi)金(jin)狀況,可以清楚的掌握自己的注冊資(zi)金(jin)、當(dang)前資(zi)金(jin)、商(shang)品折算、銀行代款、利潤。
貿(mao)易助手(shou): 在(zai)進(jin)口商(shang)操作業務的(de)(de)過程中(zhong)實時的(de)(de)提醒如(ru):新郵件,未(wei)簽署合同,出口商(shang)發來的(de)(de)改證信息,贖單通(tong)知等信息。
庫(ku)存管理:查看自己的(de)庫(ku)存情況(kuang)。
客(ke)戶管理:客(ke)戶管理進口(kou)公(gong)司用來(lai)管理有(you)業務往來(lai)的出口(kou)公(gong)司及相(xiang)關的業務信息。
我(wo)的(de)工作:進口(kou)核算、管理合(he)同(tong)(合(he)同(tong)列(lie)(lie)表(biao),列(lie)(lie)出狀態為1,2,3,4的(de)外銷合(he)同(tong)記(ji)錄。“需要(yao)確認(ren)”,“修改(gai)未發送”,“等待賣方(fang)簽(qian)署”,“履約中”)、合(he)同(tong)記(ji)錄(列(lie)(lie)出已完成的(de)合(he)同(tong)列(lie)(lie)表(biao))、查看(kan)信(xin)用證、查看(kan)改(gai)證通知、商品銷售。
與進口商(shang)配合的角色
進口地銀行:
信用證(zheng)記錄,申請信用證(zheng),改(gai)證(zheng),贖(shu)單,貸款(kuan),還(huan)貸,電匯,承兌(dui)
保(bao)險公(gong)司:投(tou)保(bao),索賠
貨(huo)代公司(si):訂艙(cang),提貨(huo)
商檢局:報檢
海關:報關
業務流程:CIF+L/C,CIF+/D/A,CIF+D/P,CIF+T/T Before shipment CIF+T/T After shipment FOB+L/C,FOB+/D/A,FOB+D/P,FOB+T/T Before shipment FOB+T/T After shipment CFR+L/C,CFR+/D/A,CFR+D/P,CFR+T/T Before shipment CFR+T/T After shipment
業務流程: 在這里填寫和(he)查看所需(xu)要(yao)的(de)單(dan)據。直接可在流程圖(tu)中表現。查看的(de)單(dan)據分填寫的(de)單(dan)據和(he)收到的(de)單(dan)據。
填寫的(de): 進(jin)口(kou)預算表(biao)、信用證(zheng)申請(qing)書、保險單(dan)、訂艙委托書、報檢單(dan)、報關單(dan)
收(shou)到(dao)的:外銷合同、商(shang)業發票、裝箱單、提(ti)單、匯(hui)票、一般產(chan)(chan)地(di)證、普惠制(zhi)產(chan)(chan)地(di)證
進口地銀行
企(qi)業(ye)資(zi)(zi)料(liao):登錄到(dao)進口(kou)銀(yin)(yin)行(xing)的默認頁面就是該進口(kou)銀(yin)(yin)行(xing)的詳細資(zi)(zi)料(liao)。
貸(dai)款管理:在L/C和(he)D/P付款方式下,進(jin)口(kou)商付款贖單(dan)后將貨款打入進(jin)口(kou)地銀行,進(jin)口(kou)地
銀(yin)行將單(dan)據(ju)交給進口(kou)商之后,再將收到(dao)的貨款及時轉帳給出口(kou)地(di)銀(yin)行。
信用(yong)證(zheng)申(shen)(shen)請(qing)書(shu)管理:信用(yong)證(zheng)申(shen)(shen)請(qing)書(shu)是(shi)指(zhi)在L/C付款(kuan)方式下,進口(kou)商要向進口(kou)地銀申(shen)(shen)請(qing)信用(yong)證(zheng)時(shi)所填寫的(de)單據,在這里列出(chu)的(de)是(shi)已經審核通(tong)過并已經發放了信用(yong)證(zheng)的(de)申(shen)(shen)請(qing)書(shu)。
信用(yong)證(zheng)管(guan)理:信用(yong)證(zheng)管(guan)理包(bao)括開(kai)證(zheng),發證(zheng),改(gai)證(zheng)三個功(gong)能(neng)。開(kai)證(zheng)是根據(ju)進口商提(ti)交(jiao)的(de)證(zheng)用(yong)證(zheng)申(shen)請書開(kai)立相應的(de)信用(yong)證(zheng)
單(dan)證管理:在L/C、D/A、D/P三種付款方式下,出口(kou)商要(yao)將(jiang)進(jin)(jin)口(kou)商要(yao)求提(ti)交的單(dan)據經出口(kou)地銀行發送(song)到(dao)進(jin)(jin)口(kou)地銀行,再由進(jin)(jin)口(kou)地銀行照要(yao)求將(jiang)單(dan)據轉送(song)到(dao)進(jin)(jin)口(kou)商
貸款:進(jin)口(kou)地銀行只處理(li)進(jin)口(kou)商的(de)貸款申請和還款操作。
生產商

輔助角色
1、保險(xian)(xian)公司(si)(si):分進口地保險(xian)(xian)公司(si)(si)和出口地保險(xian)(xian)公司(si)(si)
2、商(shang)檢(jian)局(ju):進口地(di)商(shang)檢(jian)局(ju)和出口地(di)商(shang)檢(jian)局(ju)
3、海關(guan):進口地海關(guan)和出口地海關(guan)
4、外匯(hui)(hui)(hui)管理局:出口收匯(hui)(hui)(hui)核銷(xiao)單與(yu)進口付(fu)匯(hui)(hui)(hui)核銷(xiao)單
5、貨(huo)代:訂艙(cang)處理、裝(zhuang)船出(chu)運
6、國稅(shui)(shui)局:出(chu)口產品退(免(mian))稅(shui)(shui)
使學(xue)生熟悉(xi)和了解(jie)外貿實務的(de)具(ju)體操作程序,從(cong)而增強一(yi)些感性認(ren)識并從(cong)中進一(yi)步(bu)了解(jie)、鞏固(gu)和深(shen)化(hua)已學(xue)過的(de)理論、方法,提高發現(xian)問(wen)題(ti)、分析問(wen)題(ti)和解(jie)決(jue)問(wen)題(ti)的(de)能力。
學生在思沃商(shang)貿(mao)網上進行(xing)國(guo)際貨(huo)物買賣實(shi)務(wu)的具體(ti)操(cao)作,能很快地熟(shu)練(lian)運(yun)用進出口的成本核算、詢盤(pan)、報盤(pan)、還盤(pan)等(deng)各種基本技巧(qiao),熟(shu)悉國(guo)際貿(mao)易的物流、資金(jin)流和業務(wu)流的運(yun)作方(fang)式,體(ti)會國(guo)際貿(mao)易中不(bu)同當(dang)事人(ren)的不(bu)同地位(wei)、面臨(lin)的具體(ti)工(gong)作和互動關系
學會(hui)外貿公司利(li)用各種(zhong)方式(shi)控制成本以達到利(li)潤(run)最大化的思(si)路,了解供求平衡、競爭(zheng)等宏(hong)觀經濟(ji)現(xian)象,并且學會(hui)合理地利(li)用。
教(jiao)師通過在(zai)(zai)網站發布新聞、調整商品成本和價(jia)格、調整匯率、業務費用、海運(yun)費、保險費率及突發事件的發生概(gai)率等方式對國際貿易環境實施宏觀調控,讓(rang)學(xue)生在(zai)(zai)實習(xi)中充分發揮主觀能動性,真(zhen)正掌握(wo)和吸收課堂中所學(xue)的知(zhi)識,為將(jiang)來(lai)步入工(gong)作(zuo)崗位打下良好基礎










1、軟件運行(xing)環境:服務器(qi):操作系統(tong)為(wei)(wei)Windows2003/ windows 7,后臺數據庫為(wei)(wei)SQL Server2005,IIS為(wei)(wei)5.0以(yi)上版(ban)(ban)本(ben) 客(ke)戶端:操作系統(tong)為(wei)(wei)Windows2000/2003/NT/XP ,IE為(wei)(wei)6.0或(huo)8.0版(ban)(ban)本(ben)、flash播(bo)放器(qi)版(ban)(ban)本(ben)9.0以(yi)上
2、在(zai)(zai)服(fu)務器(qi)上安裝本軟件,用(yong)戶端(duan)可通(tong)過相連的局域網或互聯 網訪問服(fu)務器(qi)應(ying)用(yong)本軟件。系統基于B/S架構和.只需(xu)安裝在(zai)(zai)服(fu)務器(qi)上,客戶端(duan)訪問無(wu)限制。
3、簡捷高(gao)效(xiao)的三方管理界面(mian),由管理員端系(xi)統、教師端系(xi)統、學(xue)生端系(xi)統組成.
4、思沃國(guo)(guo)際(ji)貿(mao)易(yi)實訓(xun)系(xi)統通過歸納和(he)總結整個國(guo)(guo)際(ji)貿(mao)易(yi)的(de)(de)(de)流程和(he)慣(guan)例(li),在互聯網上建立幾近真(zhen)實的(de)(de)(de)國(guo)(guo)際(ji)貿(mao)易(yi)環境,直接切入不同(tong)當事人所面對的(de)(de)(de)不同(tong)工作。幫助學生(sheng)(sheng)(sheng)或者培訓(xun)對象(xiang)把握整個業(ye)務(wu)過程,通過不同(tong)當事人角色的(de)(de)(de)扮演(出口商(shang)(shang)、進口商(shang)(shang)、生(sheng)(sheng)(sheng)產商(shang)(shang)(工廠(chang))、進口銀行、出口銀行、保險公司、商(shang)(shang)檢局、海關(guan)、外匯管理局、貨(huo)代、國(guo)(guo)稅局)充(chong)分掌握各種業(ye)務(wu)技巧,熟(shu)悉和(he)體會客戶(hu)、生(sheng)(sheng)(sheng)廠(chang)商(shang)(shang)、銀行和(he)政府機構的(de)(de)(de)互動關(guan)系(xi),真(zhen)正了解國(guo)(guo)際(ji)貿(mao)易(yi)的(de)(de)(de)物流、資(zi)金(jin)流和(he)業(ye)務(wu)流的(de)(de)(de)運作方式
5、涵蓋(gai)以(yi)下各種方(fang)(fang)式(shi)的進出(chu)口流程實(shi)訓:CIF/CIP、CFR/CPT、FOB/FCA方(fang)(fang)式(shi);信用證(zheng)、電(dian)匯、托收(shou)以(yi)及混合(he)方(fang)(fang)式(shi);海運、空(kong)運以(yi)及海空(kong)聯運;一般貿易(yi)、加工貿易(yi)等
主(zhu)要業務流程:CIF+L/C,CIF+/D/A,CIF+D/P,CIF+T/T Before shipment CIF+T/T After shipment FOB+L/C,FOB+/D/A,FOB+D/P,FOB+T/T Before shipment FOB+T/T After shipment CFR+L/C,CFR+/D/A,CFR+D/P,CFR+T/T Before shipment CFR+T/T After shipment
6、學生(sheng)在(zai)軟件中可仿真模擬進(jin)(jin)、出(chu)口(kou)公司進(jin)(jin)行(xing)國際貿(mao)易(yi)交(jiao)易(yi),貿(mao)易(yi)磋商(shang)、簽訂合同、進(jin)(jin)出(chu)口(kou)許可證(zheng)(zheng)申(shen)請、產地(di)證(zheng)(zheng)明、審證(zheng)(zheng)改證(zheng)(zheng)、開具商(shang)業發(fa)票、貨物托運、商(shang)品投保、報關(guan)、報驗、制單(dan)結匯、審單(dan)付(fu)匯、業務善(shan)后、發(fa)送單(dan)證(zheng)(zheng)等(deng)環節可得到(dao)充分的鍛煉和(he)運用(yong)。集成類似于alibaba商(shang)貿(mao)網的業務交(jiao)流(liu)平臺。包含大量供求信息和(he)基礎數據 ,進(jin)(jin)口(kou)商(shang)與出(chu)口(kou)商(shang)在(zai)平臺發(fa)生(sheng)交(jiao)互,能很快地(di)熟(shu)練運用(yong)進(jin)(jin)出(chu)口(kou)的成本(ben)核算、詢盤、報盤、還盤等(deng)各(ge)種基本(ben)技巧
7、可以配置進(jin)口(kou)(kou)商(shang)(shang)(shang)、出口(kou)(kou)商(shang)(shang)(shang)、進(jin)口(kou)(kou)地銀行(xing)、出口(kou)(kou)地銀行(xing)、國稅(shui)局(ju)、海關(guan)、商(shang)(shang)(shang)檢局(ju)、保險(xian)(xian)公司、貨(huo)代(dai)公司、外匯管理局(ju)等(deng)相關(guan)參數和(he)業務,在實訓過(guo)程中可以分組(zu)、分角色進(jin)行(xing)互動、交互式訓練。角色扮演:出口(kou)(kou)商(shang)(shang)(shang)、進(jin)口(kou)(kou)商(shang)(shang)(shang)、生(sheng)產商(shang)(shang)(shang)(工廠)、進(jin)口(kou)(kou)銀行(xing)、出口(kou)(kou)銀行(xing)、保險(xian)(xian)公司、商(shang)(shang)(shang)檢局(ju)、海關(guan)、外匯管理局(ju)、貨(huo)代(dai)、國稅(shui)局(ju)
8、教師為(wei)參(can)加實習的學生分配角色,設定實習評分標準、實時監控(kong)學生的操作(zuo),并且對于模(mo)擬(ni)貿(mao)易中(zhong)發(fa)生的糾紛(fen)進行仲裁,最(zui)終利用評分系(xi)統對學生的實習成(cheng)果給予評定,教師通過在(zai)網站發(fa)布(bu)新聞、調整商(shang)品成(cheng)本和價格、調整匯率、業(ye)務費(fei)用、海運費(fei)、保險費(fei)率及突發(fa)事件的發(fa)生概率等(deng)方式對國際貿(mao)易環境實施宏觀調控(kong),讓(rang)學生在(zai)實習中(zhong)充分發(fa)揮主觀能動性(xing)
9、在(zai)線跟蹤模(mo)塊(kuai)主要(yao)記錄(lu)了該教師下(xia)所有學(xue)生(sheng)操作(zuo)(zuo)案例的記錄(lu)。教師可(ke)以查看(kan)到扮(ban)演(yan)任何角(jiao)色(se)的每個學(xue)生(sheng)每一個交易(yi)(yi)操作(zuo)(zuo)。系統模(mo)擬(ni)了國際貿(mao)易(yi)(yi)業務(wu)涉及的多種機構(商(shang)檢局、海關、外匯管理局、國稅局等)的功能,學(xue)生(sheng)通(tong)過軟件的實訓,可(ke)以了解不(bu)同(tong)機構在(zai)國際貿(mao)易(yi)(yi)業務(wu)流程中的作(zuo)(zuo)用