International Trade

關(guan)鍵詞:外(wai)貿(mao)函(han)電(dian)實(shi)訓(xun)平(ping)臺 外(wai)貿(mao)函(han)電(dian)實(shi)訓(xun)教(jiao)學(xue)軟件 外(wai)貿(mao)函(han)電(dian)實(shi)訓(xun)教(jiao)學(xue)平(ping)臺 外(wai)貿(mao)函(han)電(dian)教(jiao)學(xue)系(xi)統
思沃外貿函電實訓系統(案例(li)版)主要是用于(yu)各大中專院校外經貿類專業(ye)或者有外貿實際操作練習要求的專業(ye)使(shi)用。
本教(jiao)學(xue)平臺軟(ruan)件(jian)可以配合國際貿易實(shi)(shi)務或者進出口實(shi)(shi)務課(ke)程,在教(jiao)學(xue)過程中同(tong)步進行上機操作實(shi)(shi)習。也可用作課(ke)堂教(jiao)學(xue)完畢后,讓學(xue)生(sheng)進行整體流程的上機操作實(shi)(shi)習。
整(zheng)個(ge)平臺系(xi)統的(de)目標是(shi)建立一(yi)個(ge)國際貿易(yi)(yi)的(de)輔助教(jiao)學系(xi)統,并能將國際貿易(yi)(yi)教(jiao)學過程中所需要的(de)各實(shi)踐點進行較好的(de)體現。
國際貿易實(shi)(shi)(shi)務教(jiao)學(xue)的(de)核(he)心內(nei)容是外貿過程中相關函電(dian)的(de)書寫和各類單據的(de)填(tian)寫。為充分體現(xian)實(shi)(shi)(shi)踐教(jiao)學(xue)的(de)宗旨(zhi),系統(tong)(tong)采用了以(yi)案例(li)教(jiao)學(xue)為核(he)心的(de)教(jiao)學(xue)思想(xiang)。在系統(tong)(tong)中建立多個(ge)不(bu)同的(de)案例(li),讓學(xue)生在一個(ge)實(shi)(shi)(shi)際的(de)案例(li)中切(qie)身(shen)體會商品進出口(kou)交(jiao)易的(de)全過程。并可在系統(tong)(tong)的(de)控制和引導(dao)下一步(bu)一步(bu)的(de)完成(cheng)相應的(de)案例(li),并通過這樣的(de)實(shi)(shi)(shi)際操作(zuo)使其全面、系統(tong)(tong)、規范(fan)地(di)掌握從(cong)事進出口(kou)交(jiao)易地(di)主(zhu)要操作(zuo)技能。
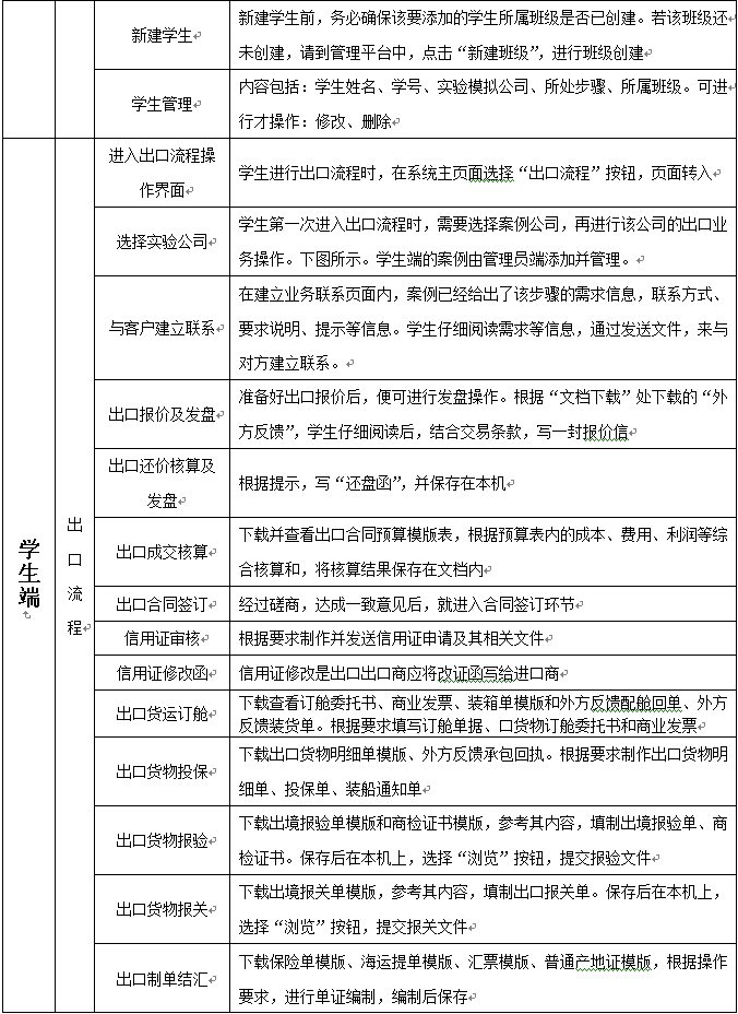
學生端




出口流程

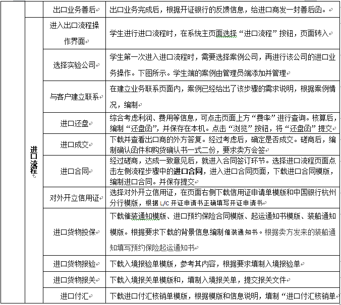
進口流程

1.采(cai)用(yong)B/S架構(gou),在服(fu)務器(qi)上安(an)裝本軟件,用(yong)戶端可(ke)通過相(xiang)連(lian)的局(ju)域網或互(hu)聯 網訪問服(fu)務器(qi)應用(yong)本軟件。本教學軟件不受時間空(kong)間的影響(xiang),學生在寢室和機房都(dou)可(ke)以來完成(cheng)試驗。
2.權(quan)(quan)限(xian)分為管理員、教(jiao)師和學(xue)(xue)生(sheng)(sheng)(sheng),其中學(xue)(xue)生(sheng)(sheng)(sheng)端(duan)(duan)在首頁(ye)以出口(kou)流程、進(jin)口(kou)流程、資費信息(xi)、幫助、注冊等(deng)模塊顯示。教(jiao)師通(tong)過兩個權(quan)(quan)限(xian)對用(yong)戶、實驗(yan)基礎(chu)數(shu)據(ju)、實驗(yan)進(jin)程等(deng)方面(mian)進(jin)行(xing)有效的(de)管理。教(jiao)師通(tong)過系(xi)統中的(de)獨立端(duan)(duan)口(kou)對班級學(xue)(xue)生(sheng)(sheng)(sheng)進(jin)行(xing)管理,可對學(xue)(xue)生(sheng)(sheng)(sheng)所需實驗(yan)步驟進(jin)行(xing)分步開放(fang)操作(zuo)(zuo)權(quan)(quan)限(xian)。教(jiao)師也可根據(ju)自己所總結的(de)案(an)例或(huo)者典型的(de)案(an)例在管理員端(duan)(duan)口(kou)進(jin)行(xing)添加,操作(zuo)(zuo)簡單(dan)、方便。
3. 當實驗結束時(shi),軟件(jian)將操作實踐的(de)(de)(de)(de)記錄提(ti)供給教師端進行批閱評分,同學(xue)系(xi)統將自(zi)動統計分數,并提(ti)供成績查詢模塊,讓(rang)教師了解學(xue)生(sheng)對業(ye)務和(he)單據的(de)(de)(de)(de)掌握情況,以便調整教學(xue)計劃。體現整個進出口貿易中(zhong)完整的(de)(de)(de)(de)流程和(he)步驟,包(bao)含將實際中(zhong)常(chang)用(yong)的(de)(de)(de)(de)函電和(he)單證(zheng)類型。所(suo)有的(de)(de)(de)(de)單證(zheng)練習(xi)都備有單證(zheng)模板(ban),用(yong)于學(xue)生(sheng)填寫,且所(suo)有的(de)(de)(de)(de)練習(xi)模塊都備有取自(zi)實際外貿案例過(guo)程中(zhong)的(de)(de)(de)(de)參考答案。
4.進口(kou)(kou)(kou)流(liu)程包含選擇實驗公(gong)司、與客戶建立聯系、出(chu)(chu)口(kou)(kou)(kou)報價(jia)及發盤、出(chu)(chu)口(kou)(kou)(kou)還價(jia)核算及發盤、出(chu)(chu)口(kou)(kou)(kou)成交核算、出(chu)(chu)口(kou)(kou)(kou)合(he)同簽訂、信用證審(shen)核、信用證修(xiu)改函、出(chu)(chu)口(kou)(kou)(kou)貨(huo)(huo)運訂艙(cang)、出(chu)(chu)口(kou)(kou)(kou)貨(huo)(huo)物投保、出(chu)(chu)口(kou)(kou)(kou)貨(huo)(huo)物報檢、出(chu)(chu)口(kou)(kou)(kou)貨(huo)(huo)物報關、出(chu)(chu)口(kou)(kou)(kou)制(zhi)單(dan)結匯和(he)出(chu)(chu)口(kou)(kou)(kou)業(ye)務(wu)善后等內容。軟件內容注(zhu)重實務(wu)操作(zuo),它針對外貿業(ye)務(wu)的(de)實踐性(xing)和(he)適時(shi)性(xing),通(tong)過各(ge)種(zhong)案(an)例(li)加深對國際貿易各(ge)種(zhong)慣例(li)及法(fa)律法(fa)規、業(ye)務(wu)規范的(de)理(li)解和(he)記憶。
5. 案例(li)(li)分(fen)析是為(wei)各教學(xue)(xue)步驟添(tian)加具(ju)體的(de)案例(li)(li)內容。在案例(li)(li)中(zhong),將以(yi)事實(shi)為(wei)依據,為(wei)學(xue)(xue)生(sheng)講解外貿業務中(zhong)各方面的(de)注意事項。內容鮮明(ming)、故事典(dian)型,更能起到增強記憶的(de)效(xiao)果。案例(li)(li)分(fen)析將提(ti)供大量實(shi)際(ji)案例(li)(li)信息,給(gei)學(xue)(xue)生(sheng)閱讀。以(yi)實(shi)際(ji)的(de)例(li)(li)子給(gei)學(xue)(xue)生(sheng)帶來(lai)真實(shi)感(gan)。進(jin)口(kou)流(liu)程包含(han)選擇實(shi)驗公司、與(yu)客戶建立聯(lian)系、進(jin)口(kou)還盤、進(jin)口(kou)成交、進(jin)口(kou)合同、對外開(kai)立信用(yong)證、進(jin)口(kou)貨物(wu)投保、進(jin)口(kou)貨物(wu)報(bao)檢、進(jin)口(kou)貨物(wu)報(bao)關和進(jin)口(kou)匯付(fu)等內容。
6. 外貿(mao)常(chang)識(shi)包(bao)含的(de)內(nei)容廣泛,可(ke)以是業務(wu)操作(zuo)常(chang)識(shi),也可(ke)以是法(fa)律法(fa)規常(chang)識(shi)及一些專(zhuan)業性術(shu)語的(de)解釋。目前,軟件中(zhong)(zhong)默認的(de)外貿(mao)常(chang)識(shi)分(fen):相關法(fa)律、法(fa)規、WTO專(zhuan)題、EDI專(zhuan)題、常(chang)用(yong)資(zi)源類(lei)網站、相關常(chang)識(shi)類(lei)知(zhi)識(shi)。各(ge)(ge)大(da)類(lei)下(xia)又(you)包(bao)含若干子(zi)類(lei)。各(ge)(ge)子(zi)類(lei)中(zhong)(zhong)包(bao)含大(da)量外貿(mao)知(zhi)識(shi)。提供知(zhi)識(shi)庫(ku)和(he)幫助功能(neng),知(zhi)識(shi)庫(ku)中(zhong)(zhong)的(de)背景知(zhi)識(shi)可(ke)在管(guan)理(li)(li)員中(zhong)(zhong)的(de)知(zhi)識(shi)庫(ku)管(guan)理(li)(li)中(zhong)(zhong)進行內(nei)容的(de)添加和(he)管(guan)理(li)(li)。
7.將(jiang)實(shi)際中(zhong)外貿公司業務(wu)案(an)(an)(an)例和(he)教學(xue)(xue)案(an)(an)(an)例組合起來,設計(ji)多(duo)套完整的案(an)(an)(an)例,引導學(xue)(xue)生(sheng)進行理論(lun)知識的運用,讓學(xue)(xue)生(sheng)對國際貿易過(guo)程中(zhong)的業務(wu)有立體的認(ren)識和(he)了解。
8.為實(shi)驗準備完整(zheng)的費率查詢表(biao),包括貨物(wu)等級(ji)表(biao)、海洋運價表(biao)、海關(guan)稅則表(biao)、匯率表(biao)。
9.提(ti)供知(zhi)(zhi)識庫,即“背景(jing)知(zhi)(zhi)識”,是由管(guan)理員在(zai)管(guan)理平臺(tai)的(de)“管(guan)理員管(guan)理”下的(de)“知(zhi)(zhi)識庫管(guan)理”中進(jin)行知(zhi)(zhi)識庫內(nei)容(rong)的(de)添加和管(guan)理。如果要查看(kan)知(zhi)(zhi)識庫內(nei)容(rong),可(ke)不需要登(deng)陸。在(zai)系統首(shou)頁,點擊“出口(kou)流程(cheng)”、“進(jin)口(kou)流程(cheng)”或(huo)“咨詢信息(xi)”、“教師入口(kou)”等,都可(ke)打開知(zhi)(zhi)識庫的(de)鏈節頁面。
10. 支(zhi)持(chi)多(duo)教師,多(duo)班級同時使用。
11. 系統(tong)提供(gong)的(de)單(dan)證(zheng)(zheng)、流程等(deng)信(xin)息(xi),都是從專業的(de)高度,采用先進的(de)計算(suan)機技術(shu),與現實的(de)單(dan)證(zheng)(zheng)模板及(ji)操作流程保(bao)持(chi)“零”距離差別。提供(gong)豐富的(de)函(han)電和單(dan)證(zheng)(zheng)練(lian)習。學生對(dui)整個進出口貿(mao)(mao)易(yi)中(zhong)完(wan)整的(de)流程的(de)實際操練(lian),其(qi)中(zhong)所(suo)有(you)(you)步驟中(zhong)都設(she)立對(dui)應的(de)函(han)電和單(dan)證(zheng)(zheng)練(lian)習。所(suo)有(you)(you)的(de)單(dan)證(zheng)(zheng)練(lian)習都備(bei)有(you)(you)單(dan)證(zheng)(zheng)模板,用于學生填寫,且所(suo)有(you)(you)的(de)練(lian)習模塊都備(bei)有(you)(you)取自實際外貿(mao)(mao)案(an)例過程中(zhong)的(de)參(can)考答案(an)。
12.以案(an)例(li)教(jiao)學(xue)(xue)(xue)為中心(xin)。通過精心(xin)設計(ji)的多(duo)個完整的案(an)例(li),供(gong)學(xue)(xue)(xue)生練習和了(le)解實際外貿過程(cheng)中的所需(xu)要(yao)的函(han)電、單(dan)證以及相關(guan)內容。系統本身提供(gong)多(duo)個設定案(an)例(li)流(liu)程(cheng),且系統允許教(jiao)師自(zi)行修改這些(xie)案(an)例(li)流(liu)程(cheng)。教(jiao)師也可自(zi)己建(jian)立新的案(an)例(li)流(liu)程(cheng),以方便不同(tong)學(xue)(xue)(xue)校教(jiao)學(xue)(xue)(xue)使(shi)用。
13. 提供多個設(she)定案(an)例流(liu)(liu)程,且系(xi)統允許教(jiao)師自行修(xiu)改這些案(an)例流(liu)(liu)程。教(jiao)師也可自己建立新(xin)的案(an)例流(liu)(liu)程,便于不(bu)同學校(xiao)教(jiao)學使用。