Finance

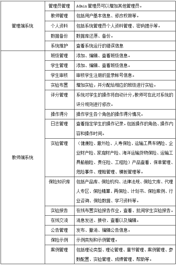
系統(tong)能(neng)實現的目(mu)標和功能(neng)
《思(si)沃保(bao)(bao)(bao)(bao)(bao)(bao)(bao)險(xian)(xian)(xian)(xian)(xian)(xian)(xian)(xian)(xian)實(shi)務模擬(ni)實(shi)訓系統》用(yong)(yong)Browser/Server三層(ceng)體(ti)系結構(gou),將現行(xing)的(de)(de)人(ren)(ren)壽(shou)(shou)(shou)保(bao)(bao)(bao)(bao)(bao)(bao)(bao)險(xian)(xian)(xian)(xian)(xian)(xian)(xian)(xian)(xian)、財(cai)(cai)產(chan)(chan)(chan)保(bao)(bao)(bao)(bao)(bao)(bao)(bao)險(xian)(xian)(xian)(xian)(xian)(xian)(xian)(xian)(xian)核心業(ye)務流程(cheng)(cheng)和專業(ye)知(zhi)(zhi)識有(you)機(ji)結合,締(di)造出一個擬(ni)真的(de)(de)“保(bao)(bao)(bao)(bao)(bao)(bao)(bao)險(xian)(xian)(xian)(xian)(xian)(xian)(xian)(xian)(xian)實(shi)務模擬(ni)實(shi)驗(yan)(yan)(yan)(yan)平(ping)(ping)臺(tai)(tai)”。實(shi)驗(yan)(yan)(yan)(yan)平(ping)(ping)臺(tai)(tai)采用(yong)(yong)經典的(de)(de)角(jiao)色模擬(ni)方式,通(tong)過(guo)學(xue)(xue)(xue)生(sheng)飾演(yan)客戶、保(bao)(bao)(bao)(bao)(bao)(bao)(bao)險(xian)(xian)(xian)(xian)(xian)(xian)(xian)(xian)(xian)代理人(ren)(ren)、保(bao)(bao)(bao)(bao)(bao)(bao)(bao)險(xian)(xian)(xian)(xian)(xian)(xian)(xian)(xian)(xian)經紀公(gong)(gong)(gong)司(si)(si)(si)、人(ren)(ren)壽(shou)(shou)(shou)保(bao)(bao)(bao)(bao)(bao)(bao)(bao)險(xian)(xian)(xian)(xian)(xian)(xian)(xian)(xian)(xian)公(gong)(gong)(gong)司(si)(si)(si)、財(cai)(cai)產(chan)(chan)(chan)保(bao)(bao)(bao)(bao)(bao)(bao)(bao)險(xian)(xian)(xian)(xian)(xian)(xian)(xian)(xian)(xian)公(gong)(gong)(gong)司(si)(si)(si)五類(lei)角(jiao)色,分別進入人(ren)(ren)壽(shou)(shou)(shou)保(bao)(bao)(bao)(bao)(bao)(bao)(bao)險(xian)(xian)(xian)(xian)(xian)(xian)(xian)(xian)(xian)實(shi)驗(yan)(yan)(yan)(yan)平(ping)(ping)臺(tai)(tai)、車輛運(yun)(yun)輸(shu)(shu)險(xian)(xian)(xian)(xian)(xian)(xian)(xian)(xian)(xian)實(shi)驗(yan)(yan)(yan)(yan)平(ping)(ping)臺(tai)(tai)、企業(ye)財(cai)(cai)產(chan)(chan)(chan)險(xian)(xian)(xian)(xian)(xian)(xian)(xian)(xian)(xian)實(shi)驗(yan)(yan)(yan)(yan)平(ping)(ping)臺(tai)(tai)、家庭財(cai)(cai)產(chan)(chan)(chan)險(xian)(xian)(xian)(xian)(xian)(xian)(xian)(xian)(xian)實(shi)驗(yan)(yan)(yan)(yan)平(ping)(ping)臺(tai)(tai)、工程(cheng)(cheng)責(ze)(ze)任險(xian)(xian)(xian)(xian)(xian)(xian)(xian)(xian)(xian)實(shi)驗(yan)(yan)(yan)(yan)平(ping)(ping)臺(tai)(tai)、公(gong)(gong)(gong)眾責(ze)(ze)任險(xian)(xian)(xian)(xian)(xian)(xian)(xian)(xian)(xian)實(shi)驗(yan)(yan)(yan)(yan)平(ping)(ping)臺(tai)(tai)、運(yun)(yun)輸(shu)(shu)工具(ju)船(chuan)舶(bo)險(xian)(xian)(xian)(xian)(xian)(xian)(xian)(xian)(xian)實(shi)驗(yan)(yan)(yan)(yan)平(ping)(ping)臺(tai)(tai)、海洋(yang)運(yun)(yun)輸(shu)(shu)貨(huo)物險(xian)(xian)(xian)(xian)(xian)(xian)(xian)(xian)(xian)實(shi)驗(yan)(yan)(yan)(yan)平(ping)(ping)臺(tai)(tai),操(cao)練人(ren)(ren)壽(shou)(shou)(shou)保(bao)(bao)(bao)(bao)(bao)(bao)(bao)險(xian)(xian)(xian)(xian)(xian)(xian)(xian)(xian)(xian)、財(cai)(cai)產(chan)(chan)(chan)保(bao)(bao)(bao)(bao)(bao)(bao)(bao)險(xian)(xian)(xian)(xian)(xian)(xian)(xian)(xian)(xian)實(shi)踐(jian)(jian)業(ye)務。首先由人(ren)(ren)壽(shou)(shou)(shou)保(bao)(bao)(bao)(bao)(bao)(bao)(bao)險(xian)(xian)(xian)(xian)(xian)(xian)(xian)(xian)(xian)公(gong)(gong)(gong)司(si)(si)(si)、財(cai)(cai)產(chan)(chan)(chan)保(bao)(bao)(bao)(bao)(bao)(bao)(bao)險(xian)(xian)(xian)(xian)(xian)(xian)(xian)(xian)(xian)公(gong)(gong)(gong)司(si)(si)(si)添(tian)加(jia)自(zi)己所經營的(de)(de)主險(xian)(xian)(xian)(xian)(xian)(xian)(xian)(xian)(xian)、附(fu)加(jia)險(xian)(xian)(xian)(xian)(xian)(xian)(xian)(xian)(xian)產(chan)(chan)(chan)品,以及相關的(de)(de)費率,由投保(bao)(bao)(bao)(bao)(bao)(bao)(bao)客戶根(gen)據(ju)險(xian)(xian)(xian)(xian)(xian)(xian)(xian)(xian)(xian)種(zhong)的(de)(de)特點、性質,委托保(bao)(bao)(bao)(bao)(bao)(bao)(bao)險(xian)(xian)(xian)(xian)(xian)(xian)(xian)(xian)(xian)代理人(ren)(ren)或經紀公(gong)(gong)(gong)司(si)(si)(si)進行(xing)投保(bao)(bao)(bao)(bao)(bao)(bao)(bao),或直接向人(ren)(ren)壽(shou)(shou)(shou)保(bao)(bao)(bao)(bao)(bao)(bao)(bao)險(xian)(xian)(xian)(xian)(xian)(xian)(xian)(xian)(xian)公(gong)(gong)(gong)司(si)(si)(si)、財(cai)(cai)產(chan)(chan)(chan)保(bao)(bao)(bao)(bao)(bao)(bao)(bao)險(xian)(xian)(xian)(xian)(xian)(xian)(xian)(xian)(xian)公(gong)(gong)(gong)司(si)(si)(si)投保(bao)(bao)(bao)(bao)(bao)(bao)(bao)。保(bao)(bao)(bao)(bao)(bao)(bao)(bao)險(xian)(xian)(xian)(xian)(xian)(xian)(xian)(xian)(xian)公(gong)(gong)(gong)司(si)(si)(si)接到(dao)客戶投保(bao)(bao)(bao)(bao)(bao)(bao)(bao)單之后,根(gen)據(ju)投保(bao)(bao)(bao)(bao)(bao)(bao)(bao)險(xian)(xian)(xian)(xian)(xian)(xian)(xian)(xian)(xian)種(zhong)的(de)(de)不同(tong),進行(xing)投保(bao)(bao)(bao)(bao)(bao)(bao)(bao)管(guan)理。通(tong)過(guo)一系列、多流程(cheng)(cheng)操(cao)作,使(shi)(shi)學(xue)(xue)(xue)生(sheng)真正學(xue)(xue)(xue)習到(dao)保(bao)(bao)(bao)(bao)(bao)(bao)(bao)險(xian)(xian)(xian)(xian)(xian)(xian)(xian)(xian)(xian)實(shi)務中(zhong)的(de)(de)保(bao)(bao)(bao)(bao)(bao)(bao)(bao)險(xian)(xian)(xian)(xian)(xian)(xian)(xian)(xian)(xian)代理、投保(bao)(bao)(bao)(bao)(bao)(bao)(bao)、承保(bao)(bao)(bao)(bao)(bao)(bao)(bao)、核保(bao)(bao)(bao)(bao)(bao)(bao)(bao)、變(bian)更、理賠(pei)、核賠(pei)等核心流程(cheng)(cheng)。軟(ruan)件既支持學(xue)(xue)(xue)生(sheng)一人(ren)(ren)分飾客戶、保(bao)(bao)(bao)(bao)(bao)(bao)(bao)險(xian)(xian)(xian)(xian)(xian)(xian)(xian)(xian)(xian)代理人(ren)(ren)、保(bao)(bao)(bao)(bao)(bao)(bao)(bao)險(xian)(xian)(xian)(xian)(xian)(xian)(xian)(xian)(xian)經紀公(gong)(gong)(gong)司(si)(si)(si)、人(ren)(ren)壽(shou)(shou)(shou)保(bao)(bao)(bao)(bao)(bao)(bao)(bao)險(xian)(xian)(xian)(xian)(xian)(xian)(xian)(xian)(xian)公(gong)(gong)(gong)司(si)(si)(si)、財(cai)(cai)產(chan)(chan)(chan)保(bao)(bao)(bao)(bao)(bao)(bao)(bao)險(xian)(xian)(xian)(xian)(xian)(xian)(xian)(xian)(xian)公(gong)(gong)(gong)司(si)(si)(si)五類(lei)角(jiao)色來(lai)完成(cheng)保(bao)(bao)(bao)(bao)(bao)(bao)(bao)險(xian)(xian)(xian)(xian)(xian)(xian)(xian)(xian)(xian)實(shi)驗(yan)(yan)(yan)(yan),也支持由同(tong)一班(ban)級中(zhong)的(de)(de)學(xue)(xue)(xue)生(sheng)組成(cheng)實(shi)驗(yan)(yan)(yan)(yan)小組,以相互協作或競爭的(de)(de)方式來(lai)完成(cheng)實(shi)驗(yan)(yan)(yan)(yan)。同(tong)時,學(xue)(xue)(xue)生(sheng)通(tong)過(guo)參加(jia)保(bao)(bao)(bao)(bao)(bao)(bao)(bao)險(xian)(xian)(xian)(xian)(xian)(xian)(xian)(xian)(xian)知(zhi)(zhi)識在線考試,瀏覽、學(xue)(xue)(xue)習保(bao)(bao)(bao)(bao)(bao)(bao)(bao)險(xian)(xian)(xian)(xian)(xian)(xian)(xian)(xian)(xian)知(zhi)(zhi)識庫內容,撰寫實(shi)驗(yan)(yan)(yan)(yan)報告,分析研究保(bao)(bao)(bao)(bao)(bao)(bao)(bao)險(xian)(xian)(xian)(xian)(xian)(xian)(xian)(xian)(xian)案例(li)等,全(quan)方位(wei)提(ti)升保(bao)(bao)(bao)(bao)(bao)(bao)(bao)險(xian)(xian)(xian)(xian)(xian)(xian)(xian)(xian)(xian)專業(ye)理論(lun)知(zhi)(zhi)識,真正使(shi)(shi)學(xue)(xue)(xue)生(sheng)通(tong)過(guo)使(shi)(shi)用(yong)(yong)軟(ruan)件,達到(dao)實(shi)踐(jian)(jian)與理論(lun)俱提(ti)高的(de)(de)效果,高度、全(quan)面地把握保(bao)(bao)(bao)(bao)(bao)(bao)(bao)險(xian)(xian)(xian)(xian)(xian)(xian)(xian)(xian)(xian)業(ye)務流程(cheng)(cheng),具(ju)備現代化保(bao)(bao)(bao)(bao)(bao)(bao)(bao)險(xian)(xian)(xian)(xian)(xian)(xian)(xian)(xian)(xian)從業(ye)人(ren)(ren)員應有(you)的(de)(de)知(zhi)(zhi)識結構(gou),增強(qiang)學(xue)(xue)(xue)生(sheng)的(de)(de)社會就(jiu)業(ye)競爭力。




三(san)、軟件特(te)點(dian)及優勢
1、全(quan)面的保(bao)險作業流程(cheng)
學生(sheng)通過飾演保(bao)險(xian)(xian)(xian)(xian)業(ye)務流程(cheng)中(zhong)的(de)(de)客(ke)戶(hu)、代理人(ren)、經紀公(gong)司、人(ren)壽(shou)(shou)保(bao)險(xian)(xian)(xian)(xian)公(gong)司、財產保(bao)險(xian)(xian)(xian)(xian)公(gong)司五種角(jiao)色,進入“人(ren)壽(shou)(shou)保(bao)險(xian)(xian)(xian)(xian)”和“財產保(bao)險(xian)(xian)(xian)(xian)”實(shi)(shi)踐平臺,從展(zhan)業(ye)投(tou)保(bao)環節開(kai)始,至(zhi)索賠(pei)理賠(pei)為止(zhi),全面操(cao)練保(bao)險(xian)(xian)(xian)(xian)核(he)心(xin)業(ye)務中(zhong)的(de)(de)投(tou)保(bao)、承保(bao)、核(he)保(bao)、變更、理賠(pei)、核(he)賠(pei)等(deng)流程(cheng),使(shi)學生(sheng)的(de)(de)知識結構提升,彌(mi)補(bu)實(shi)(shi)踐業(ye)務操(cao)作的(de)(de)缺(que)乏,實(shi)(shi)現對人(ren)壽(shou)(shou)保(bao)險(xian)(xian)(xian)(xian)、運輸工具(ju)(ju)車輛險(xian)(xian)(xian)(xian)、企業(ye)財產險(xian)(xian)(xian)(xian)、家庭財產險(xian)(xian)(xian)(xian)、海洋運輸貨物保(bao)險(xian)(xian)(xian)(xian)、運輸工具(ju)(ju)船舶(bo)險(xian)(xian)(xian)(xian)、責任險(xian)(xian)(xian)(xian)、工程(cheng)險(xian)(xian)(xian)(xian)的(de)(de)熟悉、掌握(wo),對保(bao)險(xian)(xian)(xian)(xian)業(ye)務的(de)(de)主要(yao)工作流程(cheng)有一(yi)個清晰(xi)的(de)(de)輪廓,為學以致用打下堅固的(de)(de)基礎。

2、規(gui)范的保(bao)險(xian)承(cheng)保(bao)單(dan)(dan)證及保(bao)險(xian)理賠單(dan)(dan)證
以優秀保(bao)(bao)(bao)(bao)險(xian)公司人壽險(xian)和財(cai)產(chan)險(xian)業(ye)務單(dan)證(zheng)的(de)樣(yang)式、欄目(mu)、內容、大小等為依據,100%模(mo)擬仿(fang)真,有(you)效確保(bao)(bao)(bao)(bao)系統(tong)中保(bao)(bao)(bao)(bao)險(xian)承保(bao)(bao)(bao)(bao)單(dan)證(zheng)及(ji)保(bao)(bao)(bao)(bao)險(xian)理賠(pei)(pei)單(dan)證(zheng)的(de)真實性(xing)、完整性(xing)。學生(sheng)通過操練(lian)單(dan)證(zheng)在各項(xiang)保(bao)(bao)(bao)(bao)險(xian)業(ye)務的(de)應用方(fang)(fang)法(fa),熟練(lian)掌(zhang)握保(bao)(bao)(bao)(bao)險(xian)承保(bao)(bao)(bao)(bao)及(ji)理賠(pei)(pei)單(dan)證(zheng)的(de)填制,貼近(jin)與保(bao)(bao)(bao)(bao)險(xian)公司的(de)距離(li)。,同時,系統(tong)內含強大的(de)報表管(guan)理功(gong)能(neng),方(fang)(fang)便(bian)教師、學生(sheng)查詢和匯(hui)總(zong)數據,十分方(fang)(fang)便(bian)、快捷(jie)。

3、豐(feng)富、專業的知識庫(ku)
理(li)論知識(shi)學(xue)(xue)習(xi)平(ping)臺,為教師的教學(xue)(xue)和(he)學(xue)(xue)生(sheng)(sheng)的學(xue)(xue)習(xi)提供了支持(chi)。我們參(can)考高校保(bao)(bao)(bao)(bao)險(xian)(xian)(xian)類專業教材,通過產品庫(ku)、保(bao)(bao)(bao)(bao)險(xian)(xian)(xian)機(ji)構、法律法規、保(bao)(bao)(bao)(bao)險(xian)(xian)(xian)文庫(ku)、代理(li)人(ren)(ren)專區、保(bao)(bao)(bao)(bao)險(xian)(xian)(xian)精算、再保(bao)(bao)(bao)(bao)險(xian)(xian)(xian)、計(ji)劃書、保(bao)(bao)(bao)(bao)險(xian)(xian)(xian)案(an)例、行業咨詢、保(bao)(bao)(bao)(bao)險(xian)(xian)(xian)數據、學(xue)(xue)習(xi)資(zi)料十二(er)個(ge)目錄,集中(zhong)收錄了與保(bao)(bao)(bao)(bao)險(xian)(xian)(xian)學(xue)(xue)原理(li)、財產保(bao)(bao)(bao)(bao)險(xian)(xian)(xian)學(xue)(xue)、人(ren)(ren)身保(bao)(bao)(bao)(bao)險(xian)(xian)(xian)實(shi)務、保(bao)(bao)(bao)(bao)險(xian)(xian)(xian)企業經(jing)營管理(li)學(xue)(xue)、保(bao)(bao)(bao)(bao)險(xian)(xian)(xian)核(he)保(bao)(bao)(bao)(bao)核(he)賠相(xiang)關的資(zi)料,供學(xue)(xue)生(sheng)(sheng)參(can)
4、人性化設計理念
系統界面(mian)美觀,使用(yong)動(dong)畫和三維立體效果(guo),模仿保險公(gong)司的(de)工(gong)作場(chang)景,使各(ge)個部門的(de)工(gong)作一目了然,生動(dong)形(xing)象(xiang)。
業(ye)務操作簡(jian)單(dan),操作流(liu)程清(qing)晰(xi)明了,同時(shi)還具有智能(neng)(neng)化(hua)錯誤提示(shi)、操作流(liu)程控制(zhi)等(deng)功能(neng)(neng),幫助(zhu)學生盡快了解軟(ruan)(ruan)件各模(mo)塊(kuai)功能(neng)(neng)及操作方(fang)法,易學易懂,即(ji)使不需培訓也(ye)能(neng)(neng)很(hen)快掌握(wo)軟(ruan)(ruan)件的(de)使用(yong)方(fang)法。
5、數據備(bei)份與恢復機制(zhi)
系(xi)統(tong)(tong)內置數(shu)(shu)據(ju)備(bei)(bei)份(fen)與(yu)恢復接口,為系(xi)統(tong)(tong)數(shu)(shu)據(ju)的(de)安全性提供了(le)可靠的(de)保障(zhang)。系(xi)統(tong)(tong)管(guan)理員(yuan)通過(guo)打開(kai)數(shu)(shu)據(ju)備(bei)(bei)份(fen)與(yu)恢復操(cao)作頁(ye)面,進行數(shu)(shu)據(ju)庫連接測試、數(shu)(shu)據(ju)庫還原、數(shu)(shu)據(ju)庫備(bei)(bei)份(fen)操(cao)作。